频道搜索
2024年北京教育学院附属丰台实验学校招生通知

发布者:附属丰台实验学校管理员  时间::2024年05月24日  浏览次数:

儿童你好:

      欢迎你到本学区入学。

      2024 年小学入学审核采取线上审核方式,我校服务范围内的本区户籍儿童家长、父母自有住房的本市其他区户籍儿童家长、按本市户籍对待的儿童家长、父母自有住房的非本市户籍儿童家长,于 6 月 14 日 16:00前将审核所需材料按要求准时上传至指定邮箱(见下表)。于 6 月 15 日 9:00——16:00 登录“北京市义务教育入学服务平台”查看审核结果,并于 6月 16 日 16:00 前按照已经划定的单一对应学校或入学学区上网填报志愿。

      父母租住房屋的非本市户籍儿童的家长,请于 6 月 15 日 9:00 至 16日 16:00,登录“北京市义务教育入学服务平台”填报志愿,不需向任何学校递交材料。

1、本学区内学校

图片

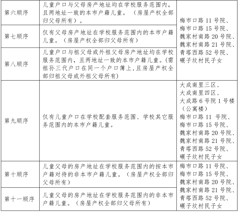
2、北京教育学院附属丰台实验学校单校划片资格顺位对应的服务范围

图片

图片

3、线上提交审核材料办法

一、准备电子版材料

      儿童信息采集表、全家户口簿、房屋所有权证(不动产权证书)、儿童出生证明、父母结婚证等所有相关材料的原件扫描或拍照。

 二、将电子版材料发送至邮箱

      将扫描或拍照的文件图片以“儿童姓名+材料名称”命名(如张某某户口簿首页、张某某父母结婚证),将所有材料电子版放至同一个文件夹,文件夹以“儿童姓名+手机号+第几顺位”命名(如张某 138********第一顺位),再将所有材料打包压缩发送至指定邮箱。

学校邮箱:

      277181675@qq.com(第一至第五顺序的提交到此邮箱)

      jysy20240417@163.com(第六至第十一顺序的提交到此邮箱)

三、材料提交及审核时间

     6 月 14 日 16:00 前上传材料的儿童,学校按顺位审核。当学位不足时,同一顺序中,以房产证取得时间或户口登记时间进行排序。

     6 月 14 日 16:00 至 16 日 14:00 上传材料的,待 14 日 16:00 前上传的材料全部审核处理完毕后,再按上传时间顺序审核此时段上传的材料,学校电话联系家长告知审核结果。 

4、多 校 地 址

以下地址:

     丰台路口(1-51)、大井后街、大井后街卢街宿舍、大井后街甲 10 号院;五里店农场(226-614)、五里店大街(1-706)、五里店北里小区(24-407)、五里店北里(1-15)、五里店北里一区、二区;西四环中路 100 号(20-30、36);岳各庄村(12-665)、岳各庄清洁队宿舍(1-12)、岳各庄(19-671)、岳各庄 69 号院(1-128)、岳各庄教工宿舍(1-3)、岳各庄阅园小区(1-3);西五里店(1-40、101-177),参加本学区多校划片派位入学,请家长准备儿童信息采集表、全家户口簿、房屋所有权证(不动产权证书)、儿童出生证明、父母结婚证等所有相关材料的原件扫描或拍照(参照上面提交线上审核办法的相关要求)于 6 月 14 日 16:00 前以 “ 儿 童 姓 名 + 手 机 号 + 多 校 地 址 ” 命 名 的 文 件 夹 压 缩 上 传 到312294889@qq.com 邮箱。

5、温 馨 提 示

    (一)为了使审核工作有序进行,请本学校服务范围内的本区户籍儿童家长、父母自有住房的本市其他区户籍儿童家长、按本市户籍对待的儿童家长、父母自有住房的非本市户籍儿童家长按以上要求上传材料审核入学信息。如未在规定时间段上传材料或材料向多所学校提交的,将会影响儿童正常入学。

    (二)邮件提交后,请时刻关注邮箱反馈的信息。如 6 月 15 日 16:00后家长在入学平台上仍未查到审核结果,及时联系学校。

    (三)家长提供的证件材料须与信息采集表上的信息一致。若提供虚假材料,一经查实,交区教委相关部门处理。

    (四)自 2021 年 9 月 1 日起,儿童迁移户口或出生落户,如户主不是儿童父母(或其他法定监护人)、祖父母或外祖父母的,参加多校划片派位入学。

    (五)我校自 2022 年起,自该地址用于登记入学之年,原则上六年内只提供一个本校单校划片入学学位(同一家庭的除外),不符合我校单校划片入学条件的儿童参加多校划片入学。

   (六)四老房产,虽三代同户,但儿童户口不在此房产地址的,不能以此地址入学。

   (七)今年入学的本区户籍、父母自有住房的本市其他区户籍、按本市户籍对待、父母自有住房的非本市户籍的超龄儿童,2023 年到教委备案通过的,需上传盖有区教委主管科室章的《信息采集表》或《备案表》。未到教委备案或备案未通过的,排在同类儿童最后审核。

      学校咨询电话:68673789-8010;13001222494

      学校咨询时间:截止至 7 月 4 日的工作日,每天 15:00 至 17:00;

     6 月 15、16 日每天 9:00 至 11:30、13:30 至 16:00

      学区咨询电话:63822494

      学区咨询时间:截止至 7 月 4 日的工作日,每天 15:00 至 17:00

北京教育学院附属丰台实验学校

2024 年 5 月 24 日

下一篇:
上一篇: